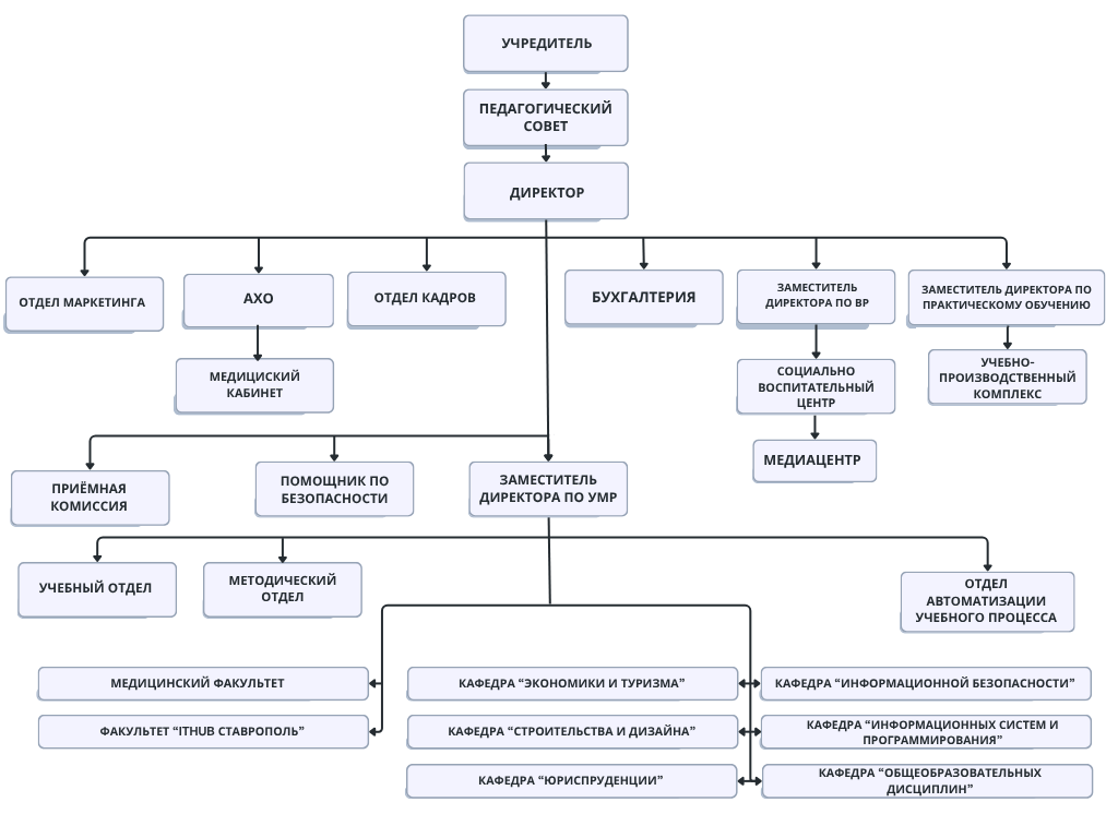
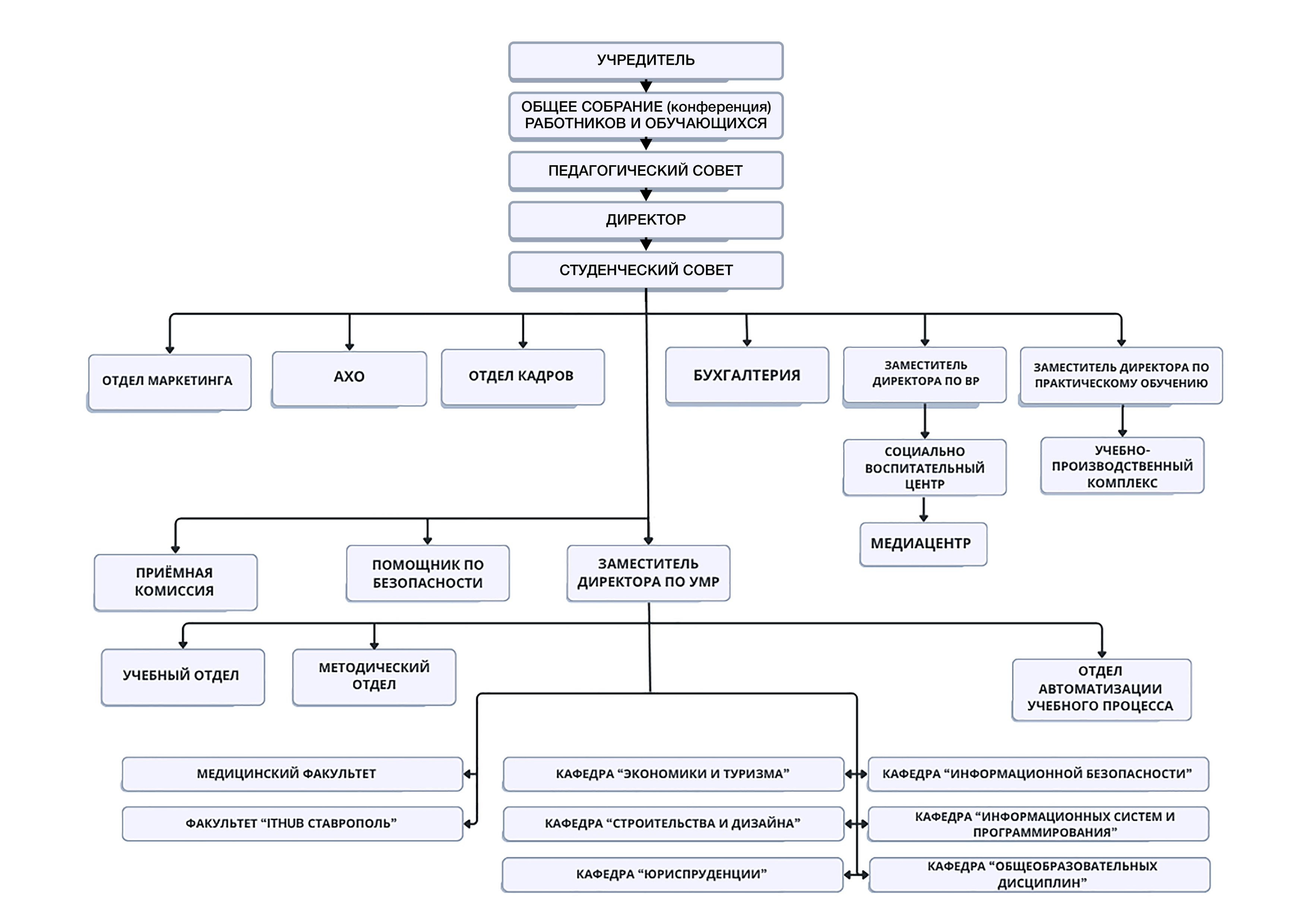
Схема организационной структуры СмК
Стуркутрные подразделения
| # | Фамилия, имя, отчество (при наличии отчества) руководителя структурного подразделения (органа управления) | Должность руководителя структурного подразделения (органа управления) | Местонахождение структурного подразделения | Адрес официального сайта в сети «Интернет» | Адрес электронной почты | Сведения о наличии положений | Контактный телефон | |
|---|---|---|---|---|---|---|---|---|
| Директорат | ||||||||
| 1 | Директорат | Кандаурова Наталья Владимировна | Директор | 355035, Северо-Кавказский Федеральный округ, Ставропольский край, г. Ставрополь, проспект Кулакова, д.8 | https://stavmk.ru/ | candaur18@yandex.ru | Копия положения о директорате | (8652) 56-39-81 |
| Директорат | ||||||||
| 2 | Директорат | Шляхова Наталья Ивановна | Заместитель директора колледжа по учебно-методической работе | 355035, Северо-Кавказский Федеральный округ, Ставропольский край, г. Ставрополь, проспект Кулакова, д.8 | https://stavmk.ru/ | 560970@mail.ru | Копия положения о директорате | (8652) 56-39-87 |
| Директорат | ||||||||
| 3 | Директорат | Федорова Наталья Владимировна | Заместитель директора колледжа по практическому обучению | 355035, Северо-Кавказский Федеральный округ, Ставропольский край, город Ставрополь, улица Маршала Жукова, дом 21 | https://stavmk.ru/ | fedorchenko@yandex.ru | Копия положения о директорате | (8652) 56-55-17 |
| Директорат | ||||||||
| 4 | Директорат | Щербанева Марина Игоревна | Заместитель директора колледжа по воспитательной работе | 355035, Северо-Кавказский Федеральный округ, Ставропольский край, город Ставрополь, улица Маршала Жукова, дом 21 | https://stavmk.ru/ | marina.shcherbaneva@mail.ru | Копия положения о директорате | (8652) 56-55-17 |
| Учебный отдел | ||||||||
| 5 | Учебный отдел | Савченко Ирина Владимировна | Начальник учебного отдела | 355035, Северо-Кавказский Федеральный округ, Ставропольский край, г. Ставрополь, проспект Кулакова, д.8 | https://stavmk.ru/ | direktorat@stavmk.ru | Копия положения об учебном отделе | (8652) 56-39-87 |
| Кафедры | ||||||||
| 6 | Кафедра | Батаргазиева Зюляль Язмамбетовна | Заведующий кафедрой общеобразовательных дисциплин | 355035, Северо-Кавказский Федеральный округ, Ставропольский край, г. Ставрополь, проспект Кулакова, д.8 | https://stavmk.ru/ | direktorat@stavmk.ru | Копия положения о кафедрах | (8652) 56-39-87 |
| Кафедры | ||||||||
| 7 | Кафедра | Мозговая Жанна Викторовна | Заведующий кафедрой юриспруденции | 355035, Северо-Кавказский Федеральный округ, Ставропольский край, г. Ставрополь, проспект Кулакова, д.8 | https://stavmk.ru/ | direktorat@stavmk.ru | Копия положения о кафедрах | (8652) 56-39-87 |
| Кафедры | ||||||||
| 8 | Факультет | Халяпина Людмила Владимировна | Декан «Медицинский факультет» | 355035, Северо-Кавказский Федеральный округ, Ставропольский край, город Ставрополь, улица Маршала Жукова, дом 21 | https://stavmedcollege.ru/ | direktorat@stavmk.ru | Копия положения о факультетах | (8652) 56-39-87 |
| Кафедры | ||||||||
| 9 | Кафедра | Абидова Саратина Айтековна | Заведующий кафедрой экономики и туризма | 355035, Северо-Кавказский Федеральный округ, Ставропольский край, город Ставрополь, улица Маршала Жукова, дом 21 | https://stavmk.ru/ | direktorat@stavmk.ru | Копия положения о кафедрах | (8652) 56-39-87 |
| Кафедры | ||||||||
| 10 | Кафедра | Воробьёва Лариса Викторовна | Заведующий кафедрой строительства и дизайна | 355035, Северо-Кавказский Федеральный округ, Ставропольский край, город Ставрополь, улица Маршала Жукова, дом 21 | https://stavmk.ru/ | direktorat@stavmk.ru | Копия положения о кафедрах | (8652) 56-39-87 |
| Кафедры | ||||||||
| 11 | Кафедра | Эрешова Вероника Джораевна | Заведующий кафедрой информационных систем и программирования | 355035, Северо-Кавказский Федеральный округ, Ставропольский край, город Ставрополь, улица Маршала Жукова, дом 21 | https://stavmk.ru/ | direktorat@stavmk.ru | Копия положения о кафедрах | (8652) 56-39-87 |
| Кафедры | ||||||||
| 12 | Кафедра | Панова Светлана Александровна | Заведующий кафедрой информационной безопасности | 355035, Северо-Кавказский Федеральный округ, Ставропольский край, город Ставрополь, улица Маршала Жукова, дом 21 | https://stavmk.ru/ | direktorat@stavmk.ru | Копия положения о кафедрах | (8652) 56-39-87 |
| Отдел кадров | ||||||||
| 13 | Отдел кадров | Анпилова Оксана Владимировна | Начальник отдела кадров | 355035, Северо-Кавказский Федеральный округ, Ставропольский край, г. Ставрополь, проспект Кулакова, д.8 | https://stavmk.ru/ | direktorat@stavmk.ru | Копия положения об отделе кадров | (8652) 56-20-65 |
| Приёмная комиссия | ||||||||
| 14 | Приёмная комиссия | Шляхова Наталья Ивановна | Ответственный секретарь приёмной комиссии | 355035, Северо-Кавказский Федеральный округ, Ставропольский край, г. Ставрополь, проспект Кулакова, д.8 | https://stavmk.ru/ | 560970@mail.ru | Копия положения о приёмной комиссии | (8652) 97-77-80 |
| Бухгалтерия | ||||||||
| 15 | Бухгалтерия | Чернявская Ирина Анатольевна | Главный бухгалтер | 355035, Северо-Кавказский Федеральный округ, Ставропольский край, г. Ставрополь, проспект Кулакова, д.8 | https://stavmk.ru/ | stav_m_k@mail.ru | Копия положения об отделе бухгалтерского учёта | (8652) 56-71-29 |
| Административо-хозяйственный отдел | ||||||||
| 16 | Административо-хозяйственный отдел | Гречухо Елена Владимировна | Комендант | 355035, Северо-Кавказский Федеральный округ, Ставропольский край, город Ставрополь, улица Маршала Жукова, дом 21 | https://stavmk.ru/ | direktorat@stavmk.ru | Копия положения об административно-хозяйственном отделе | (8652) 56-39-81 |
| Медиацентр | ||||||||
| 17 | Медиацентр | Пыркина Анастасия Сергеевна | Заведующий медиацентром | 355035, Северо-Кавказский Федеральный округ, Ставропольский край, город Ставрополь, проспект Кулакова, д.8 | https://stavmk.ru/ | direktorat@stavmk.ru | Копия положения о медиацентре | 8 (962) 411-86-85 |
| Отдел маркетинга | ||||||||
| 18 | отдел маркетинга | Кононова Наталия Владимировна | Начальник отдела маркетинга | 355035, Северо-Кавказский Федеральный округ, Ставропольский край, город Ставрополь, проспект Кулакова, д.8 | https://stavmk.ru/ | direktorat@stavmk.ru | Копия положения об отделе маркетинга | +7 (800) 100 82-17 |
| Социально-воспитательный центр | ||||||||
| 19 | Тутикова Елена Федоровна | Начальник отдела | 355035, Северо-Кавказский Федеральный округ, Ставропольский край, город Ставрополь, улица Маршала Жукова, дом 21 | https://stavmk.ru/ | direktorat@stavmk.ru | Копия положения о социально-воспитательном центре | (8652) 56-39-81 | |
| Учебно-производственный комплекс | ||||||||
| 20 | Учебно-производственный комплекс | Фёдорова Наталья Владимировна | Руководитель учебно-производственного комлекса | 355035, Северо-Кавказский Федеральный округ, Ставропольский край, город Ставрополь, улица Маршала Жукова, дом 21 | https://stavmk.ru/ | fedorchenko@yandex.ru | Копия положения о учебно-производственном комплексе | (8652) 56-55-17 |
| Студенческий совет | ||||||||
| 21 | Студенческий совет | Щербанева Марина Игоревна | Глава совета | 355035, Северо-Кавказский Федеральный округ, Ставропольский край, город Ставрополь, улица Маршала Жукова, дом 21 | https://stavmk.ru/ | — | Копия положения о студенческом совете | — |
| Отдел автоматизации учебного процесса | ||||||||
| 22 | Отдел автоматизации учебного процесса | Савченко Евгений Павлович | Начальник отдела автоматизации | 355035, Северо-Кавказский Федеральный округ, Ставропольский край, г. Ставрополь, проспект Кулакова, д.8 | https://stavmk.ru/ | direktorat@stavmk.ru | Копия положения об отделе автоматизации учебного процесса | (8652) 56-39-87 |
| Методический отдел | ||||||||
| 23 | Методический отдел | Шляхова Наталья Ивановна | Заместитель директора колледжа по учебно-методической работе | 355035, Северо-Кавказский Федеральный округ, Ставропольский край, г. Ставрополь, проспект Кулакова, д.8 | https://stavmk.ru/ | direktorat@stavmk.ru | Копия положения о методическом отделе | (8652) 56-39-87 |
| Педагогический Совет | ||||||||
| 24 | Педагогический совет | — | — | — | https://stavmk.ru/ | — | Копия положения о педагогическом совете | (8652) 56-39-87 |
| Общее собрание | ||||||||
| 25 | Общее собрание | — | — | — | https://stavmk.ru/ | — | Копия положения об общем собрании | (8652) 56-39-87 |
Филиалы образовательной организации
Филиалы отсутствуют
- О наименовании филиала образовательной организации — Филиалы отсутствуют
- О фамилии, имени, отчестве (при наличии) руководителя филиала образовательной организации — Филиалы отсутствуют
- О должности руководителя филиала образовательной организации — Филиалы отсутствуют
- О месте нахождения филиала образовательной организации — Филиалы отсутствуют
- Об адресах электронной почты филиала образовательной организации — Филиалы отсутствуют
- Об адресе официального сайта филиала или странице в сети «Интернет» (при наличии) — Филиалы отсутствуют
- О наличии положений о филиале в виде электронного документа — Филиалы отсутствуют
Представительства образовательной организации
Представительства отсутствуют
- О наименовании представительства образовательной организации — Филиалы отсутствуют
- О фамилии, имени, отчестве (при наличии) руководителя представительства образовательной организации — Филиалы отсутствуют
- О должности руководителя представительства образовательной организации — Филиалы отсутствуют
- О месте нахождения представительства образовательной организации — Филиалы отсутствуют
- Об адресах электронной почты представительства образовательной организации — Филиалы отсутствуют
- Об адресе официального сайта представительства или странице в сети «Интернет» (при наличии) — Филиалы отсутствуют
- О наличии положений о представительстве в виде электронного документа — Филиалы отсутствуют
Раскрытие информации об образовательной организации в соответствии с Приказом Рособрнадзора №831 от 14.08.2020 «Об утверждении требований к структуре официального сайта образовательной организации в информационно-телекоммуникационной сети «Интернет» и формату представления на нем информации»